DIFERENCIAS ENTRE VEHÍCULOS
La movilidad es un tema de gran importancia para todos, ya sea a nivel individual como a nivel de empresa de transportes. En los últimos años se ha estado desarrollando el vehículo eléctrico paralelamente al convencional de gasolina. Este documento analizará las diferencias entre ambos vehículos en diferentes aspectos: configuración interna del vehículo, prestaciones, limitaciones, contaminación y costes.
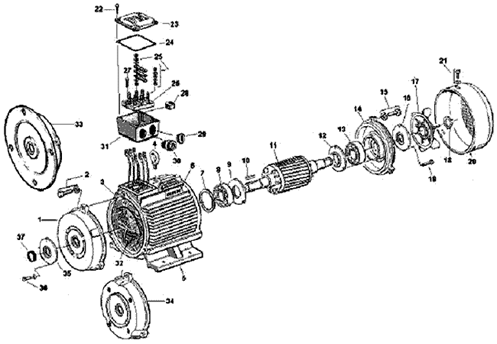
Este apartado muestra imágenes de las configuraciones de los vehículos de combustión y eléctrico de manera abreviada y sin entrar en numerosos detalles.
¿CÓMO ES UN VEHÍCULO DE COMBUSTIÓN INTERNA?
¿CÓMO ES UN VEHÍCULO ELÉCTRICO?
Para un vehículo
eléctrico se pueden establecer diferentes configuraciones entre las que
destacan las siguientes (2) y (3):
Se puede apreciar
la notable diferencia entre ambas configuraciones. El vehículo eléctrico de
constitución más simple y sencilla con una notable reducción de elementos y de
peso.
PRESTACIONES MECÁNICAS DE LOS VEHÍCULOS
Existe una gran
variedad de prestaciones dentro de los vehículos con motor de combustión
interna. Esta variedad va desde pequeños utilitarios como puede ser el vehículo
(4) y (5) “Mii (5p) 1.0 60CV (44kW)” de la marca SEAT hasta el (6) “Seat León
cupra 280 CV” dentro de la misma marca. También en los vehículos eléctricos existen
los extremos, por un lado el (7) “Citroën C-Zero 64 CV” y por otro (8) “Tesla
Model S 306 CV”.
Dentro de tan
amplia variedad de prestaciones en las que no se va a entrar en detalles cabe
destacar la diferencia de curva de par motor entre ambos vehículos (9) y el
sistema de frenado.
CURVA DE PAR-POTENCIA DE UN VEHÍCULO DE COMBUSTIÓN
La línea de color
rojo (la que tiene puntos, únicamente hechos para poderlas distinguir)
corresponde a un vehículo eléctrico. La línea morada de estos gráficos muestra
un vehículo de combustión interna. Como se puede apreciar existen notables
diferencias entre ambos.
En el vehículo eléctrico se obtiene desde bajas revoluciones del motor el par motor máximo que se prolonga durante todo el funcionamiento del vehículo puesto que el motor tiene una velocidad fijada de funcionamiento y no la excede, estando ésta en el par máximo. En cuanto al gráfico de la potencia se observa que para la velocidad de funcionamiento del motor, que está entorno a las 3000 rpm, es máxima y se mantendría constante.
En el vehículo eléctrico se obtiene desde bajas revoluciones del motor el par motor máximo que se prolonga durante todo el funcionamiento del vehículo puesto que el motor tiene una velocidad fijada de funcionamiento y no la excede, estando ésta en el par máximo. En cuanto al gráfico de la potencia se observa que para la velocidad de funcionamiento del motor, que está entorno a las 3000 rpm, es máxima y se mantendría constante.
El cambio de
marcha de un vehículo de combustión debe hacerse cuando el motor trabaje a
potencia máxima para aprovechar toda la potencia del motor. Como se ve en los
gráficos anteriores la potencia máxima se produce a 6000 r.p.m. pero a esa
velocidad de giro del motor no tenemos el par máximo. En cambio el punto de
funcionamiento de un motor eléctrico como se puede observar también es el de
potencia máxima que corresponde con el par máximo. A los vehículos de
combustión interna se les añade cajas de cambio para optimizar el
funcionamiento y para poder arrancar el vehículo puesto que el par resistente
de arrancar es superior al que genera el motor. En los vehículos eléctricos no
es necesaria la caja de cambios puesto que mediante la electrónica se puede
variar la potencia del motor en el momento de arrancar, par máximo resistente.
En algunos vehículos eléctricos se está instalando cajas de cambio porque
incrementa la autonomía del vehículo.
Referente al
sistema de frenado se observa que los vehículos eléctricos usan el freno
regenerativo desde el freno motor, es decir, que el vehículo cuando se deja de
acelerar reduce su velocidad significativamente sin hacer uso del sistema de
frenado convencional por lo que no se generan tantas perdidas por fricción. De
esta forma se genera energía aumentando la autonomía del vehículo. En cambio en
los vehículos de combustión interna el freno motor es menor y no recupera
energía, usar el freno motor optimiza el gasto de combustible.
LIMITACIONES DE LOS VEHÍCULOS ELÉCTRICOS
La principal
limitación de los vehículos eléctricos no es tanto su autonomía como se piensa
inicialmente sino el tiempo de carga frente a los kilómetros recorridos, en
otras palabras el tiempo de carga. Los vehículos eléctricos en este aspecto son
significativamente más lentos, el tiempo de carga de un vehículo de combustión
es aproximadamente 5 ó 10 min por depósito, 700 km aproximadamente y el tiempo
de carga de un vehículo eléctrico es aproximadamente 6h recarga estándar ó 25
min recarga especial una batería, 250 km (9).
La limitación en
este aspecto no es solo una limitación en cuanto al tiempo. También es a la
idea que existe hoy en día de funcionamiento del vehículo de transporte
individual. Como ejemplo de ello un móvil o un ordenador portátil todo el mundo
tiene en su cabeza la idea de que necesita aproximadamente un par de horas para
cargarse y la gran mayoría de las ocasiones no supone ningún problema. Para los
vehículos de transporte a nivel personal debido al modelo actual establecido no
se está dispuesto a esperar aunque la gran mayoría de la gente solo utiliza el
vehículo para ir a trabajar y volver, tramo que un vehículo eléctrico puede
hacer sin complicaciones.
Otra limitación
actual que es la falta de puntos de recarga. Retomando el ejemplo anterior de
los móviles y portátiles, existe hoy en día tomas de corriente para dichos dispositivos
en cualquier sitio, solucionando así parcialmente el problema de la espera de
dos horas de carga.
Aquí mostraré
únicamente los puntos de recarga de España pero si se analiza el mapa del mundo
más en profundidad en la página que indico (15) se puede observar que hay en
países en los que no hay aún ningún punto de recarga por lo que supone un
problema.
MAPA DE PUNTOS DE RECARGA DE LOS VEHÍCULOS ELÉCTRICOS EN ESPAÑA
MAPA DE GASOLINERAS EN ESPAÑA
A este mapa (16)
hay que añadir la ventaja que hemos quitado al anterior, es decir, existen
gasolineras, sino es en todos, en casi todos los países del mundo.
Otra limitación
es la falta de talleres especializados. Si quieres arreglar un vehículo de
combustión hay talleres especializados donde quiera que vayas pero si quieres
arreglar un vehículo eléctrico pocos más existen hoy por hoy a parte de la
propia casa.
COMPARATIVA DE CONTAMINACIÓN DE UN VEHÍCULO ELÉCTRICO CON UNO DE COMBUSTIÓN INTERNA
La contaminación
es un aspecto muy importante para todos porque afecta directamente a nuestra
salud, calentamiento global, destrucción del planeta y efecto invernadero.
Muchos de estos problemas son causados por la emisión de CO2. Existen muchas fuentes de emisiones de CO2
pero una de las principales es la combustión de combustibles fósiles en el
transporte. En este apartado se va a
hablar de la eficiencia energética y de las emisiones de los vehículos.
La eficiencia
energética de ambos vehículos es muy diferente. Los vehículos de combustión las
leyes de la termodinámica imponen un límite en la eficiencia muy grande,
entorno al 30% de la energía contenida en el combustible, referente a un ciclo
térmico. Además el motor tiene muchas partes móviles que trae asociado pequeños
pero numerosos rozamientos y pérdidas mecánicas. Todo esto conlleva a una
eficiencia del 20 ó 25%. En cambio en un motor eléctrico la eficiencia es
aproximadamente el 96 %. Esto implica que se necesitan menos recursos para
generar lo mismo por lo que los problemas medioambientales se reducen.
Las emisiones de
los vehículos son muy diversas puesto que un vehículo eléctrico cuando circula
no emite ni gases ni ningún componente contaminante. Pero si para la generación
de la energía que utiliza y para la fabricación de sus componentes. Por un lado
se supone que ambos vehículos solo utilizan energía derivada por combustibles
fósiles el vehículo eléctrico genera un 15 % menos de emisiones con el factor
añadido de que se pueden generar fuera de los núcleos urbanos. Este último
punto no reduce la contaminación pero provocaría una disminución de los riesgos
de la salud de los habitantes de los núcleos urbanos. En cambio por el otro
lado se supone que toda la energía de los vehículos eléctricos proviene de
fuentes renovables las emisiones serían cero, salvo las necesarias para los
procesos de fabricación de paneles solares, aerogeneradores…
COMPARATIVA DE COSTES DE LOS VEHÍCULOS:
1. Adquisición del vehículo
Los precios de adquisición de un vehículo varían
notablemente en función de sus características, extras, momento de compra,
descuentos… En definitiva un sinfín de factores afectan al precio de compra por
lo que mostraré una serie de vehículos en venta con sus precios para una mejor
visualización.
Vehículos
eléctricos (10):
Vehículos
de combustión (11):
Se observa que
el precio de adquisición de un vehículo eléctrico es aproximadamente el doble
que uno de combustión interna con las mismas prestaciones. Esto se debe a que
los vehículos eléctricos actualmente no tienen una fabricación tan elevada como
los vehículos de combustión y usan tecnologías diferentes lo que conlleva más
proceso de investigación, desarrollo, maquinaria especializada diferente,
nuevos conocimientos requeridos, nuevos profesionales...
2.
Consumo del vehículo
El consumo medio de un vehículo
eléctrico queda establecido por la siguiente tabla. (12)
Por lo que se establece como consumo
medio de un vehículo eléctrico la media de los consumos medios, es decir, 18
kWh. Ahora se va a calcular el coste en euros de dicha energía. Los datos de
costes se han establecidos según el valor de la electricidad el día 31/10/2015
de la página web (13).
Mostrando esta tabla el precio de
recorrer 100km costará entre 1,63 €, el más barato, y 2,34 el precio más caro
según el valor de la electricidad no de lo que te quiera cobrar el punto de
recarga o la compañía eléctrica.
En el caso de
una vivienda convencional, que es donde se cargará el vehículo, en este caso
con la compañía Iberdrola a día 12/10/2015, tenemos la siguiente factura:
Tomando como
referencia la factura anterior y tomando todos los costes de suministro
obtenemos que el precio de 18kWh es 3,86 €. O tomando en cuenta la parte
derecha de la factura que dice que el 49% de la factura de la luz está
destinada a impuestos y otros cargos:
Precio
mínimo: 1.63*1.49=2.43€
Precio máximo: 2.34*1.49=3.49€
Para futuros
cálculos se tomará el de la factura real por ser el coste que más probablemente
se pagará.
Un estudio promedio de los consumos de
los vehículos de gasolina muestra que consumen una media de 7 l/100km. Por lo
que estableciendo los precios de la gasolina a día de hoy (14).
Para los mismos km que el vehículo eléctrico costaría 9,16
€ cada 100 km.
En conclusión de este apartado se ve que resulta más barato
hacer kilómetros con el vehículo eléctrico que con el de gasolina teniendo en
cuenta únicamente el precio de combustible gastado, sus consumos y sus impuestos.
3. Coste de la batería:
La batería supone un coste importante
para el coche eléctrico. Con el paso del tiempo, el uso, las cargas incompletas
y las cargas rápidas pierden capacidad de almacenamiento de energía. Por ello
los fabricantes están empezando a ofrecer dos alternativas; baterías en
propiedad o baterías en alquiler.
La batería en
propiedad supone un coste inicial más elevado que el alquiler, normalmente está
incluido en el precio del vehículo, pero no tienes que pagar futuras cuotas.
La batería en
alquiler por el contrario supone tener una cuota mensual o anual a pagar. En
cambio como parte positiva, el coste inicial es menor que al comprarla. También
al estar en alquiler cuando salga al mercado una batería mejor, con sus
correspondientes innovaciones, podrás
alquilarla sin tener que comprarla.
4. Otros:
-Coste de instalación de un punto de recarga: hoy en día no
existen tantos puntos de recarga por lo que lo más probable sea que tengas que
instalar uno en tu garaje, 1500 €.
-Precio del seguro: Los seguros de los vehículos eléctricos
son aproximadamente un 15% más baratos que los vehículos de combustión, esto es
debido a las estadísticas que hacen las compañías aseguradoras quienes ven
conductores más responsables a los conductores de vehículos eléctricos (es
menos probable que opten por quemar rueda, exceder los límites de velocidad…).
-Impuesto de circulación.
-Costes de mantenimiento: en estos costes se incluyen los
costes de revisiones y recambios de piezas programados. No se incluye el tema
de la batería porque la compra o alquiler varía mucho y dependiendo del tipo de
batería, modelo… no se pueden sacar buenas conclusiones. Por lo que habría que
considerar la vida útil (aprox. 180000km) de la batería y su coste. En general
los gastos de mantenimiento son menores en un vehículo eléctrico que en uno de
gasolina puesto que no hay tantas partes móviles como en el motor de combustión
y genera menos fallos y desgastes. Tampoco hay filtros ni correas de
distribución. Los frenos tendrán un desgaste menor puesto que el vehículo
eléctrico usará siempre que pueda la frenada regenerativa. En definitiva los
costes son aproximadamente un 20% más baratos que los de un vehículo de
combustión.
-Ventajas
locales: parquímetros, descuentos, ayudas del estado para la compra…
Vehículo
de combustión interna
|
Vehículo
eléctrico
|
Unidades
|
||
Coste
de adquisición
|
10000
|
21000
|
€
|
|
Consumo
energía
|
0,09
|
0,02
|
€/km
|
|
Inconvenientes
|
||
Vehículo
de combustión
|
1.
Configuración con mayor número de piezas
2.Contaminación
3.
Peor eficiencia energética
4.
Combustible más caro
|
|
Vehículo
eléctrico
|
1.
Modelo en desarrollo
2.Autonomía
3.Puntos
de recarga
4.
Tiempo de recarga
|
|
Ejemplos vehículos eléctricos:
El Exagon Furtive e-GT tiene dos pequeños motores eléctricos Siemens
de 148 kW cada uno, refrigerados por líquido, colocados en posición central,
que juntos entregan algo más de 402 CV y 516 Nm de par motor. Es un coche de propulsión
trasera, con diferencial autoblocante. Acelera de 0 a 100 km/h en 3,5 segundos
y podría llegar a los 287 km/h de velocidad punta, aunque se limita
electrónicamente a 250 km/h. Aunque es
un coche 100% eléctrico, se utiliza una caja de cambios ZTI, sin interrupción
de par, de tres velocidades, desarrollada por Exagon. La batería de iones de
litio tiene una capacidad de 53 kWh que permite al coche tener una autonomía de
unos 400 km. La batería soporta 3000 ciclos de carga hasta ver reducir su capacidad.
Se estima que tardará unos 10 años hasta reducir su capacidad a cerca del 80%.
Exagon considera que esta batería puede durar aproximadamente un millón de
kilómetros.
El vehículo pesa en total 1.640 kg.
Un Volkswagen e-up eléctrico de 82 CV tiene un precio de tarifa de
27.370 euros. No hay alquiler de batería. Su consumo combinado según
homologación europea es de 11,7 kWh/100 km, con electricidad de noche (tarifa
supervalle 0,07670 euros/kWh*1.49 de impuestos, todos los impuestos incluidos),
hacer 200.000 km costaría 2531 euros. Suman por ahora 29901 euros
Un Mitsubishi i-MiEV eléctrico de 67 CV tiene un precio de tarifa de
24.400 euros. No hay alquiler de batería. Su consumo combinado según
homologación europea es de 12,5 kWh/100 km, con electricidad de noche hacer
200.000 km costaría 2750 euros. Suman por ahora 27150 euros.
Un Renault ZOE eléctrico de 88 CV tiene un precio de tarifa de 21.250 euros.
Hay alquiler de batería, con una cuota mensual a partir de 49 euros al mes,
pero para realizar 200.000 km en pongamos 10 años serían 102 euros al mes, lo
que costaría, teóricamente, 12240 euros, claro que la batería sería renovada
sin coste cuando fuera necesario, algo importante para quien haga todavía más
kilómetros y vaya a mantener más años el coche. Su consumo combinado según
homologación europea es de 14,6 kWh/100 km, con electricidad de noche hacer
200.000 km costaría 3212 euros. Suman por ahora 36702 euros.
Bibliografía:
(1)
http://www.taringa.net/post/autos-motos/15708251/Las-partes-de-un-automovil.html
, http://www.google.es/imgres?imgurl=http://www.aficionadosalamecanica.net/imagescursomec/motor-despiece-4-cilindros.jpg&imgrefurl=http://www.aficionadosalamecanica.net/motor-estructura.htm&h=510&w=714&tbnid=2skUwGJC0Tp8cM:&docid=R15WpzhrWUNx0M&ei=lHg8VsLQK4Sla9DZh7gO&tbm=isch&ved=0CCAQMygAMABqFQoTCMLqrLfD-8gCFYTSGgod0OwB5w
, http://www.google.es/imgres?imgurl=http://www.diablomotor.com/wp-content/uploads/2009/06/motor-despiece.jpg&imgrefurl=http://www.taringa.net/post/autos-motos/10418242/Motores-Mecanica-automotriz-completisimo.html&h=437&w=600&tbnid=N1wj98XqHvbOtM:&docid=izwbsoJrC-kYDM&ei=lHg8VsLQK4Sla9DZh7gO&tbm=isch&ved=0CCIQMygCMAJqFQoTCMLqrLfD-8gCFYTSGgod0OwB5w
(2)
http://www.coiim.es/rrii/descargas/jornadasyconferencias/ve2011/jmlopez.pdf
(3)
http://agrupasuma.com/page/coche-electrico , http://www.google.es/imgres?imgurl=http://www.servorecambios.com/motores/despieces/dutchi_dma1.gif&imgrefurl=http://www.servorecambios.com/motores/despieces/despiece_dutchi.shtml&h=450&w=650&tbnid=WQsFkUthayR93M:&docid=-MmkCToH4kiFjM&ei=EHk8VvihCYm5abzRl-gG&tbm=isch&ved=0CD4QMygXMBdqFQoTCPjpmvLD-8gCFYlcGgodvOgFbQ
, http://autolibre.blogspot.com/2014/04/cual-es-el-mejor-motor-para-un-vehiculo.html
(4)
http://configurador.seat.es/seat-cc/desktop-desktop-003_DEFAULT-es-normal.view;jsessionid=40FE4C341041B91FB57160F801EDBC7C.jvm2?msk=1#carline
(5)
http://www.seat.es/coches/mii/caracteristicas/reference.html
(6)
http://www.seat.es/coches/leon-cupra/modelo.html
(7)
http://www.electromaps.com/coches-electricos/citroen/c-zero
(8)
http://www.electromaps.com/coches-electricos/tesla/model-s
(9)
http://www.recargacocheselectricos.com/comparacion-coche-electrico-con-coche-gasolina/
(10)
http://www.electromaps.com/puntos-de-recarga/mapa
(11)
http://gasolinerasmaps.com/gasolina-98/
(12)
http://www.electromaps.com/coches-electricos/nuevos/compactos?order_by=precio_asc
(13)
http://www.nissan.es/ES/es/vehicle/city-cars/pulsar/prices-and-equipment/prices-and-specifications.html
y http://www.seat.es/coches/ibiza-5-puertas/modelo.html
(14)
http://nergiza.com/cuanto-consume-realmente-un-coche-electrico
(15)
http://tarifaluzhora.es/
(16)
http://www.dieselogasolina.com/
(17)
Ejemplo 1: http://www.motorpasionfuturo.com/coches-electricos/exagon-furtive-egt-un-electrico-con-vida-para-hacer-un-millon-de-kilometros
(18)
Ejemplo 2, 3 y 4: http://www.xataka.com/automovil/son-caros-los-coches-electricos-el-coste-oculto-en-el-coche-coche-electrico-contra-tradicional




















